Robotrontechnik-Forum

Registrieren || Einloggen || Hilfe/FAQ || Suche || Mitglieder || Home || Statistik || Kalender || Admins Willkommen Gast! RSS

Robotrontechnik-Forum » Sonstiges » Probleme mit RDA5807 und TDA2822 » Themenansicht

Autor Thread - Seiten: -1-
000
Heute, 18:20 Uhr
wolle1945



Hallo,
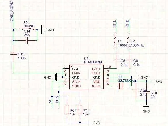
ich habe einen RDA5807 mit dem TDA2822 verbunden, ein kleines FM-Radio aufgebaut.
Die Bilder zeigen den einfachen Aufbau. Leider ist über den Lautsprecher nicht
viel zu hören, obwohl der Verstärker bis zu 5W bringen soll. Ich muß den Lautsprecher
direkt ans Ohr halten und habe die Lautstärke wie bei einem Kophörer.
Was muß ich tun, um normale Lautstärke zu erreichen?






Ich habe den TDA2822 einfach über Klinke mit RDA5807 verbunden.
--
mfG wolle1945

Dieser Beitrag wurde am 18.03.2026 um 18:21 Uhr von wolle1945 editiert.
Seitenanfang Seitenende
Profil || Private Nachricht || Suche Zitatantwort || Editieren || Löschen
001
Heute, 18:49 Uhr
RP



Schauen wo der Fehler liegt.

TDA Baustein mit anderer NF Quelle ausprobieren zum Beispiel mit dem Kopfhörer Ausgang vom Handy verbinden.

RDA NF Ausgang am TA Eingang eines Radios anschließen.

Rolf
Seitenanfang Seitenende
Profil || Private Nachricht || Suche Zitatantwort || Editieren || Löschen
002
Heute, 18:58 Uhr
Bert



Wird der RDA5807 richtig initialisiert?
Wenn ja, von wem?

Da gibt es einige Register, die mit dem Audioausgang zusammenhängen. Z.B. 02.14 (DMUTE) oder 02.15 (DHIZ):
https://cdn-shop.adafruit.com/product-files/5651/5651_tuner84_RDA5807M_datasheet_v1.pdf

Und dann gibt es noch Schaltungsvorschläge, wo die Audiosignal kapazitiv ausgekoppelt werden:
https://www.wonderfulpcb.com/wp-content/uploads/2026/01/FM-Radio-RDA5807M-schematic-diagram.jpg

Da weiß ich aber nicht, ob das hier relevant ist.
--
Viele Grüße,
Bert
Seitenanfang Seitenende
Profil || Private Nachricht || Suche Zitatantwort || Editieren || Löschen
003
Heute, 18:58 Uhr
RenéB



Der TDA2822 bringt keine 5Watt. Sein Klirrfaktor geht bei 1,7Watt steil nach oben. Das ist auch die Leistung für die er ausgelegt ist. Passen die Lautsprecher dazu?

Die Verstärkung ist 39db. Er sollte mit den Kopfhörer-Spannungen gut klarkommen. Vielleicht am Eingang noch etwas dämpfen.

Ich würde die Vorschläge von 001 probieren.

Gruß René B

Dieser Beitrag wurde am 18.03.2026 um 19:04 Uhr von RenéB editiert.
Seitenanfang Seitenende
Profil || Private Nachricht || Suche Zitatantwort || Editieren || Löschen
004
Heute, 19:01 Uhr
runni



Probiert die Lautstärke am RDA auf max. zu stellen?
Seitenanfang Seitenende
Profil || Private Nachricht || Suche Zitatantwort || Editieren || Löschen
005
Heute, 19:01 Uhr
Guido
Default Group and Edit
Avatar von Guido


Zitat:
RenéB schrieb
Der TDA2822 bringt keine 5Watt. Sein Klirrfaktor geht bei 1,7Watt steil nach oben. Das ist auch die Leistung für die er ausgelegt ist.

Die Verstärkung ist 39db. Er sollte mit den Kopfhörer-Spannungen gut klarkommen.

Gruß René B


Nun ja, doch auch 1,7W sind etwas lauter als Kopfhörer

Guido
--
Der Mensch hat drei Wege, klug zu handeln.
Erstens durch Nachdenken: Das ist der edelste.
Zweitens durch Nachahmen: Das ist der leichteste.
Drittens durch Erfahrung: Das ist der bitterste.
Konfuzius

Wer immun gegen ein Minimum an Aluminium ist, der hat eine Aluminiumminimumimmunitität.
Seitenanfang Seitenende
Profil || Private Nachricht || Suche Zitatantwort || Editieren || Löschen
006
Heute, 19:07 Uhr
RenéB



Ja mit einem A211 und einem 3Watt Lautsprecher konnte man schon etwas Krach machen.
Seitenanfang Seitenende
Profil || Private Nachricht || Suche Zitatantwort || Editieren || Löschen
007
Heute, 19:47 Uhr
wolle1945



der RDA wird mit den default Werten initialisiert.
als Lautsprecher habe ich einen 8 Ohm / 1 W
und einen 4 Ohm / 0,5 W getestet, kaum Unterschiede
nach 001 mit einem Kofferradio AUX probiert, ist
schon etwas zu hören, aber noch nicht laut genug
--
mfG wolle1945
Seitenanfang Seitenende
Profil || Private Nachricht || Suche Zitatantwort || Editieren || Löschen
008
Heute, 20:04 Uhr
RP



was du am TDA Baustein für ein Lautsprecher anschließt ist egal, 1W oder 0,5W sind schon recht laut. Dein Kofferradio hat einen Kopfhörer Ausgang, der kommt zum Ausprobieren an den Eingang des TDA Baustein, jetzt sollte das Kofferradio laut und deutlich über den Baustein zu hören sein.

Ist das der Fall, ist das NF Ausgangssignal des RDA zu niedrig.

Der RDA sollte über den AUX Eingang des Radios, genauso laut wie sonst das Radio spielt, sein.

Rolf

Dieser Beitrag wurde am 18.03.2026 um 20:06 Uhr von RP editiert.
Seitenanfang Seitenende
Profil || Private Nachricht || Suche Zitatantwort || Editieren || Löschen
009
Heute, 20:08 Uhr
PIC18F2550

Avatar von PIC18F2550

Zwei dinge fallen mir, in deinen Schaltungen auf.

1. verwende zwei Wiederstände als Kopfhörerersatz. Eventuell wirkt hier eine Stromsparmaßnahme wenn kein Hörer angeschlossen ist.

2. Sind die beiden Widerstände beim I2C Bus gegen +5V vorhanden. Manchmal spart mann an SCL.
--
42 ist die Antwort auf die "Frage nach dem Leben, dem Universum und dem ganzen Rest"
Aktuelle Projektdokumentationen

Dieser Beitrag wurde am 18.03.2026 um 20:09 Uhr von PIC18F2550 editiert.
Seitenanfang Seitenende
Profil || Private Nachricht || Suche Zitatantwort || Editieren || Löschen
010
Heute, 20:49 Uhr
hjs




Zitat:
wolle1945 schrieb
der RDA wird mit den default Werten initialisiert.


Du musst im Volumeregister (05h) unbedingt Bit7 auf 1 setzen.

MfG
hjs
Seitenanfang Seitenende
Profil || Private Nachricht || Suche Zitatantwort || Editieren || Löschen
Seiten: -1-     [ Sonstiges ]  



Robotrontechnik-Forum

powered by ThWboard 3 Beta 2.84-php5
© by Paul Baecher & Felix Gonschorek